球場的建造其中一個重要目的,是為運動提供專業、安全、健康的運動競技條件,富有硬性特質的場節、韌帶因地面反作用力造成的傷害;同時有效降低運動中因跌、摔所造成的運動意外受傷。
硬中帶彈,彈而不軟的專業運動結構,是我們推出硅PU的第一天開始就刻意追求的研發目標,為實現這個目標投入了三年時間,才有了今天硅PU上硬下彈的結構和無與倫比的創新特性。
硅PU球場材料完工后可達到的效果:
只有真正理解專業運動感覺的人才知道健康運動場地需要的是什么,正因為對健康運動的崇尚和熱愛,以及對專業運動感覺的追求,才能憑借雄厚的研發實力為硅PU注入了足以媲美木質地板的運動特性。
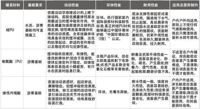
各類戶外運動場地合成面層材料性能對比:
硅PU球場材料的優異特征:
1、運物性能:
出色的性能是成為產品優質表現的關鍵,而這正是硅PU球場材料為您帶來的享受。我們的運動場表層同時保證了球員腳部的舒適度和網球一致的反彈效果。你甚至可以感受草地球場,中速球場和硬地球場帶來的不同的速度感。
2、耐磨性:
100%的純硅PU球場材料中增添了具有革命性劃時代意義的航天纖維,是我們為您日后盡情享受運動樂趣的保證。正是因為這種纖維的出色表現,使運動地面長期出現在各大賽事當中。
3、耐褪色性:
客戶對顏色的選擇并不受我們8種標準顏色的限制。提供個性化的顏色選擇,使您的選擇做到真正意義上的無拘無束。
4、原料品質:
全部采用的是高質量的原材料。我們的實驗室技術人員也在不斷地尋找和測試各種新原料以提高和改善每一種斯佰特產品的質量和性能。
硅PU應當具備的簡單鑒別特征
硅PU整套材料固化保養完畢后,即使在室內亦無任何殘留異味;簡單聞一聞樣塊是否有味即可鑒別。
硅PU回彈性能優越;對比鑒別時用硬物(非鋒利銳物)按壓樣塊,松開后壓紋能迅速回復,不留壓痕。
硅PU表面耐磨耐刮;對比鑒別時用硬塑(如打火機)在樣塊表面用力摩擦,樣塊表面無任何磨損,并不留痕跡。
硅PU表面具有良好的消光效果,不反光;彈性層截面有不規則微洞,為單組份有機硅改性聚氨酯特有反應微泡。
眾多案例:
具備多種顏色供客戶選擇











